1.什么是职称?
答:职称,即专业技术职务任职资格,是指从事专业技术工作的人员,取得一定学历学位、达到一定专业年限、取得一定工作业绩,经过考评后授予的相应专业技术层级职务任职资格;职称是反映专业技术人员学术技术水平和专业能力高低的重要标志。
2.什么是职称评审?
答:职称评审是按照评审标准和程序,对专业技术人才品德、能力、业绩的评议和认定。职称评审结果是专业技术人才聘用、考核、晋升等的重要依据。职称评审委员会负责评议、认定专业技术人才学术技术水平和专业能力。
3.哪些人员可以在成都市申报职称评审?
答:在成都市属或区属国有企(事)业单位、在蓉注册非公有制企业(组织)工作的在职在岗专业技术人员,可按规定程序在成都市申报相应系列、专业、级别的职称评审。公务员、参照公务员法管理的事业单位人员、聘任制公务员及离退休人员(从审批机关审批的退休时间起计算)、以及处于职称申报评审影响期内的人员,不得申报参加专业技术人员职称评审。
4.申报人户籍未在成都市,可否在成都市申报职称评审?
答:可以。职称评审与申报人的户籍无关。
5.2024年度成都市职称评审有什么新变化?
答:2024年,成都市进行职称评审机制调整。之前我市工程技术高级职称评审由成都市人社局统一组织开展。2024年起,成都市工程技术高级职称评审工作按照专业分类,由各市级行业主管部门组建对应评委会,并组织评审工作。
6.在哪里能查看成都市职称评审的通知、政策?
答:申报人员及相关单位可登录“四川省职称评审信息系统”(登录网址https://www.schrss.org.cn:8888/zcpsqd/home或进入“四川省人力资源和社会保障厅官网”,点击右侧“四川省职称评审信息系统”),选择“通知公告—成都市”,及时关注职称申报评审通知的相关信息和要求。评审申报通知包括:申报时间、材料要求和流程等内容,请申报人及相关单位提前关注并做好申报准备。
7.职称申报评审的条件有哪些?
答:各专业系列的标准条件都有对学历、资历的基本要求,申报职称评审均应具备规定的学历条件和一定任职年限。全日制和非全日制学历都可以用于申报职称评审。申报职称评审一般还需提供专业能力、学习能力、业绩成果和贡献等证明材料。学历资历条件、能力业绩条件、继续教育要求、同级转评条件、破格申报条件、答辩要求等评审条件详见各年度专业职称评审通知要求,可按通知公布的电话咨询相应评委会办公室。
8.网上申报职称评审时,职称评委会应怎么选择?
答:专业技术人员在成都市申报职称时,可根据本人现
从事的专业,选择对应的专业职称评审评委会。通过“四川省职称评审信息系统”发布的《成都市2024年度职称评审工作计划》,提前关注成都市相关评委会申报时间,在申报系统开放期间,进行网上申报。
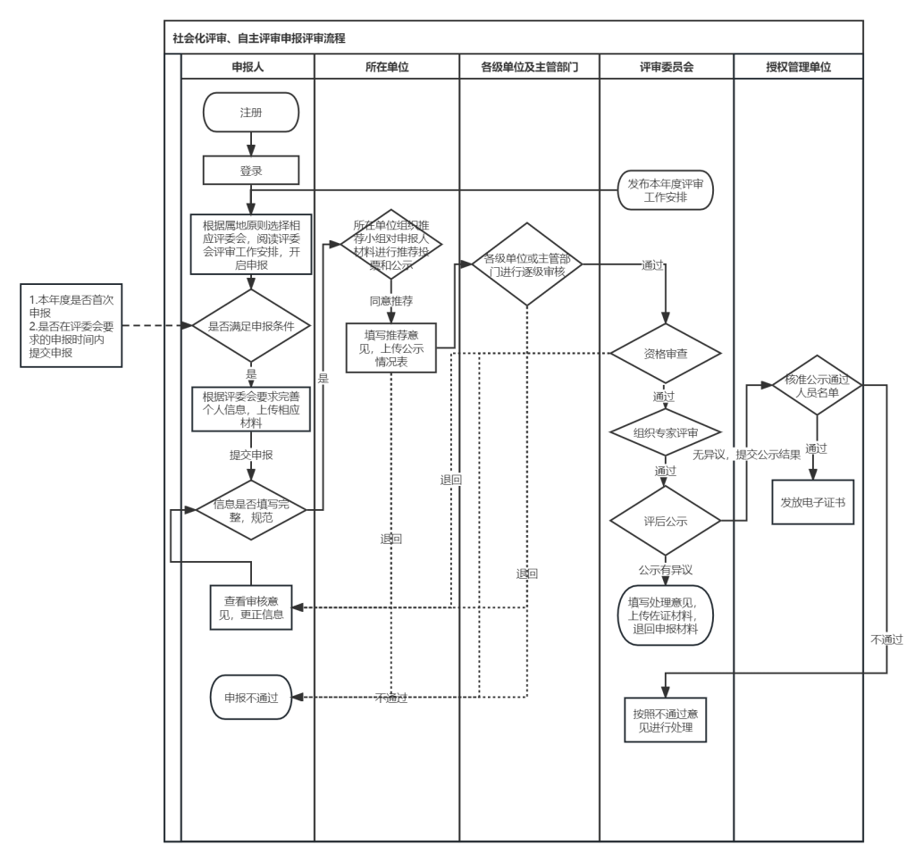
9.在成都市参加职称评审的基本流程是什么?
答:成都市职称评审,一般按照个人申报、单位推荐、主管部门审核、评委会受理、评审费缴纳、评审表报送、职称评审、评后公示、证书发放的流程开展。
(1)用户注册。职称申报系统按照申报单位先注册、申报人后注册的顺序操作。市级行业部门、区(市)县人社部门、区(市)县行业部门、申报单位、申报人提前进入系统逐级注册。已在“四川省职称评审信息系统”注册的用户,无需重复注册。各级行业部门注册,报同级人社部门审核;行业部门所属企(事)业单位注册,报行业部门审核;非公有制企业(组织)、注册地和纳税地均在我市的市外国有企业注册,报登记住所地所在区(市)县人社部门审核。逐级上报职称时,若无法选择单位或上级主管部门,请联系相应机构进入系统注册。
(2)个人申报。申报人在规定时间内注册登录“四川省职称评审信息系统”,按照要求如实填写上传相关佐证材料,并对申报材料真实性负责,选择对应职称评审委员会进行申报。如果申报专业选择框中没有自己的专业名称,请按相近相关专业自愿选择填报。业绩成果如有涉密内容,请按保密规定进行脱密处理。
(3)单位推荐。申报单位以法人方式登录“四川省职称评审信息系统”,对申报人员申报资格和申报材料进行逐级审核,上传《公示证明附件》、《单位综合推荐意见》,审核通过后报主管部门(单位)。申报单位要运用档案管理、大数据等手段,对学历、奖励及相关证件等进行查询认证,对论文、项目等业绩材料进行检索核实,对任职年限进行证明核实;通过个人述职、考核测评、征询相关部门意见等方式全面考察申报人员的职业操守、从业行为和科研诚信等;依据申报人的人事档案、专业技术档案等,对其品德、能力水平、业绩成果、日常考核和实际贡献等进行全面考核后提出推荐意见。对拟同意推荐的人选进行公示,公示时间不少于5个工作日。对不符合申报条件的,不得推荐上报。
(4)区(市)县部门、市级部门审核。区(市)县部门、市级部门及时登录系统,对申报人员的申报资格和申报材料的真实性、完整性和时效性进行审核,审核通过后报职称评审委员会受理。对不符合申报条件的,应及时退回并在系统中注明原因。区(市)县人社部门委托评审的中、初级职称、市级主管部门委托评审的初级职称,需在审核页面单独选择委托评审后推送。
(5)评委会审核受理。评审委员会按规定的范围、权限和程序受理申报材料。不符合资格条件、不属于受理范围或未按规定程序报送的,不予受理。材料不完整或手续不齐备的,由评委会告知补正,逾期未补正的视为放弃申报。未按要求补正资料,评委会再次退回,退回材料第3次提交评委会审核仍不符合要求的,本次申报终止不予受理。
(6)评审表报送。申报人按照评审通知完成缴费后,通过“四川省职称评审信息系统”打印《专业技术职称评审表》,本人在《职称申报诚信承诺书》上签字,经单位主要负责人签字同意后加盖单位公章,并由单位上交至各主管部门(单位)盖章。区(市)县人社部门、市级主管部门委托评审的,需同时提交《专业技术职称委托评审函》。
(7)职称评审。职称评审委员会按规定组织评审。评审表决会议结束以后,对评委会评审表决未通过的人员,不重新进行评审。对评审拟通过人员名单,在“四川省职称评审信息系统”进行不少于5个工作日的公示。
(8)证书发放。对公示无异议的,复审通过后发文确认职称资格。在信息系统中生成电子职称证书,不再制作发放纸质职称证书,申报人可在“四川省职称评审信息系统”中下载、打印。
- 网上申报职称评审时,主管部门应怎么选择?
答:(1)市属国有企业、事业单位的专业技术人员,可将市级上级主管部门作为主管部门进行申报。
(2)区属国有企业、事业单位的专业技术人员,可将单位所属区(市)县人社部门作为主管部门进行申报。
(3)在蓉注册非公有制企业(组织)的专业技术人员,可将其企业登记注册地的区(市)县人社部门作为主管部门进行申报。
(4)总部在市外或控股股东在市外,注册地在我市的国有企业的专业技术人员,经其所在企业或企业总部同意,按照属地化原则将登记注册所在地的区(市)县人社局作为主管部门申报。
11.为什么在申报信息系统上显示,无法选择相应专业职称评委会呢?
答:成都市各专业职称评委会仅在申报通知上规定时间内开放网上申报,未到申报时间或到期后会自动关闭,无法申报或补报。请申报人提前关注相应评委会通知,务必在评委会规定时限内完成申报,并尽量提前提交,留足本人修改信息的时间。
12.职称申报信息系统下拉菜单中可选择申报的专业名称与本人拟申报评审的专业名称不一致怎么办?
答:请申报人员按专业大类进行职称申报。如职称申报信息系统内专业的选择框中没有本人拟申报的专业名称,请选择相近相关专业填报后参加职称评审。
13.申报人员如果没有职称,可否在毕业后达到一定年限之后直接申报中、高级的职称评审?
答:根据《职称评审管理暂行规定》(人力资源和社会保障部令第40号),申报人应按照职称层级逐级申报职称评审。
14.申报职称评审时,是按照现持证书的任职资格时间(评审时间),还是以职称证书的批准发放时间为准?
答:连续从事相近相关专业技术工作的人员,在申报高一级职称评审时,任职资格时间方可连续计算,并以其取得前一级职称证书上注明的“评审时间”或“批准时间”中的较早时间为准。
15.在大学里所学的专业并不是工程技术类专业,但现从事工程技术类工作,能参加工程技术类专业职称评审吗?
答:按照“干什么、评什么”的原则,申报工程技术类专业职称评审,要求申报人现从事相近相关专业的工程技术工作并满2年及以上,未要求与其所学专业必须一致。具体要求可查看相应评委会印发的年度职称申报通知。
16.取得如二级建造师等职业资格证书可以代替职称证书,在成都市申报工程师职称评审吗?
答:职业资格不属于职称。根据四川省人力资源社会保障厅《关于部分专业技术类职业资格可聘相应专业技术职务的通知》(川人社办发〔2018〕122号)精神,取得部分专业技术类职业资格的人员可聘任相应职务,聘后满足相应年限可作为申报晋升职称的依据。
17.参加职称评审要提供继续教育学时情况吗?
答:根据《专业技术人员继续教育规定》(人力资源社会保障部令第25号)要求,专业技术人员参加继续教育情况应当作为聘任专业技术职务或者申报评定上一级资格的重要内容,具体要求请查阅各评委会发布的评审通知。
18.现在是否可以通过网络平台在线查询成都市职称证书信息?
答:从2023年起,我市专业技术人员职称申报、审核、评审等一系列工作,通过四川省职称评审信息系统办理。评审结果确认后,由职称管理单位在信息系统中生成电子职称证书,申报人可在四川省职称评审信息系统中下载、打印。
19.外地取得的职称证书可以在成都市申报高一级职称吗?
答:(1)根据相关文件要求:在中央单位、其他省(区、市)以及省内其他市(州)取得的职称证书,不再进行确认及换证,实现职称证书异地互认。
(2)但如为近三年拟在我市申报工程技术系列副高级职称的专业技术人员,中级证书如果为《关于2024年核实工程技术系列职称证书信息有关事项的通知》(成人社职称〔2024〕61号)规定查验范围内的证书,须持《成都市工程技术系列职称证书信息核查登记表》进行申报。
20.职称评审监管对申报人员及申报单位有什么规定?
答:2024年7月出台的《职称评审监管暂行办法》(人社部发〔2024〕56)明确:建立职称评审诚信档案库,对申报人、评审专家、评审工作人员等失信行为信息进行记录,作为申报职称或参与职称评审工作的重要参考,严重失信行为将纳入职称申报评审失信黑名单并依法予以失信惩戒。对于申报人,应对本人申报材料真实性进行诚信承诺,承诺不实、弄虚作假的3年内不得申报评审职称,违规取得的职称一经核实即予以撤销。
对评审单位、申报人所在单位等单位主体的违规行为,主要采取提醒、约谈、暂停评审、责令整改、通报批评、收回职称评审权限等处置措施,着力督促有关单位改进工作。评审单位存在个别违规行为的,监管部门应给予工作提醒并责令整改,存在多项违规行为的,监管部门应给予工作约谈,责令其停止评审工作、限期整改;完成整改的,经监管部门同意后恢复职称评审工作;整改不力的,由人力资源社会保障部门或者有关单位收回职称评审权。申报人所在单位存在违规行为的,监管部门应责令限期整改;整改不力的,依法予以通报批评。
四川省职称评审信息系统申报流程图








没有评论内容